Senior Data Engineer, Hogan Assessment Systems
Director of Data Science & AnalyticsDirector, ZipRecruiter
Head of Data science, OutFund
Data Scientist, Boeing
In this Agentic AI project , you will learn to build an intelligent financial assistant that autonomously analyzes your financial data, assesses risks, and designs personalized investment strategies, making wealth management more efficient and personalized to your needs
Get started today
Request for free demo with us.
AI-powered interview prep with recruiter connections
Submit your resume and target job description
AI conducts interview based on your resume
Detailed report with strengths and improvements
Record multiple attempts, all saved
Choose your strongest interview
Shared with 121+ top tech recruiters conditions apply*
Schedule 60-minute live interactive 1-to-1 video sessions with experts.
Unlimited number of sessions with no extra charges. Yes, unlimited!
Give us 72 hours prior notice with a problem statement so we can match you to the right expert.
Schedule recurring sessions, once a week or bi-weekly, or monthly.
If you find a favorite expert, schedule all future sessions with them.
250+ end-to-end project solutions
Each project solves a real business problem from start to finish. These projects cover the domains of Data Science, Machine Learning, Data Engineering, Big Data and Cloud.
15 new projects added every month
New projects every month to help you stay updated in the latest tools and tactics.
500,000 lines of code
Each project comes with verified and tested solutions including code, queries, configuration files, and scripts. Download and reuse them.
600+ hours of videos
Each project solves a real business problem from start to finish. These projects cover the domains of Data Science, Machine Learning, Data Engineering, Big Data and Cloud.
Cloud Lab Workspace
New projects every month to help you stay updated in the latest tools and tactics.
Unlimited 1:1 sessions
Each project comes with verified and tested solutions including code, queries, configuration files, and scripts. Download and reuse them.
Technical Support
Chat with our technical experts to solve any issues you face while building your projects.
7 Days risk-free trial
We offer an unconditional 7-day money-back guarantee. Use the product for 7 days and if you don't like it we will make a 100% full refund. No terms or conditions.
Payment Options
0% interest monthly payment schemes available for all countries.
Overview
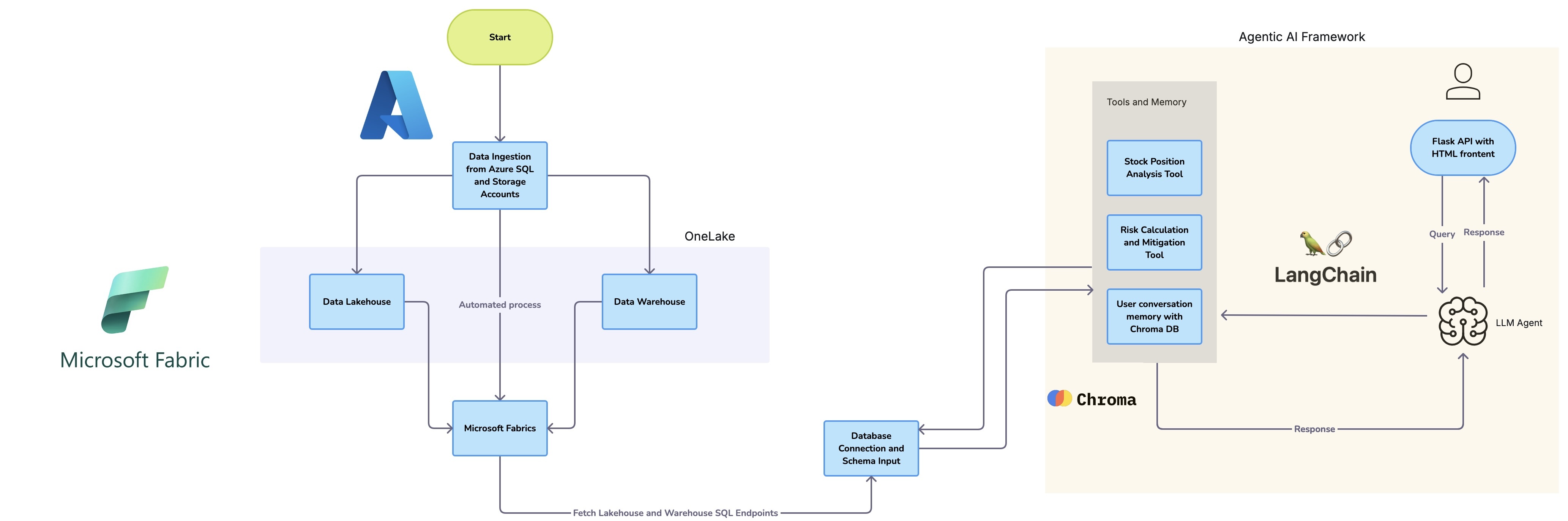
This project marks the second phase of the Microsoft Fabric Project to Build a Financial Reporting Agent, introducing Agentic AI to enhance financial data analysis, risk assessment, and investment planning. While the first phase of the project focused on centralizing wealth management data using Microsoft Fabric, this phase transforms the system into an intelligent financial assistant that can autonomously analyze data, generate investment strategies, and provide dynamic risk assessments. By incorporating Agentic AI, the system dynamically selects the best financial tools and executes complex multi-step workflows based on user intent.
Agentic AI represents the next step in AI evolution, where models are not just reactive but proactive and adaptive. Unlike traditional AI, which simply processes inputs and returns outputs, Agentic AI analyzes context, determines the optimal course of action, and executes tasks dynamically. The Agentic AI system operates by breaking down high-level financial queries into smaller, modular tasks, executed independently by specialized AI-powered tools. These tools include stock position analysis, portfolio risk assessment, investment strategy generation, and risk mitigation modeling, each of which functions as a standalone agent tool. The system employs reasoning to determine which tools to invoke, ensuring the most relevant computations are performed based on user queries.
This allows our risk assessment agent to intelligently plan investment strategies, mitigate risks, and refine recommendations based on the data, making financial decision-making more efficient and personalized. To enable contextual intelligence, the project implements memory management using chromadb vector stores, allowing the agent to retain past financial conversations and user preferences. This ensures that users receive personalized, long-term investment guidance rather than isolated, one-time responses.
Prerequisite Project: Kindly ensure the completion of the following projects before proceeding with this project:
Prerequisites: Basics of LLMs, Vector Databases, Prompt Engineering, Python and Streamlit, Basics of Azure Cloud, MS Fabric
Note:
Utilizing Azure services for this project may result in charges; it is essential to thoroughly review the Azure documentation to understand the pricing structure and potential costs associated with different resources and usage patterns.
Utilizing Microsoft Fabric is chargeable, with costs depending on the services and resources used. However, a free trial of 60 days is available, allowing users to explore its features without initial charges.
Aim
The aim of this project is to build an Agentic AI-powered Risk Assessment Agent that dynamically analyzes financial data, evaluates investment risks, and provides personalized risk mitigation strategies. This system autonomously selects and executes financial analysis tools, enabling real-time, goal-driven decision-making for wealth management.
Data Description
The dataset includes comprehensive financial information crucial for wealth management:
Tech Stack
Approach
Establish the core objective: Assess financial risks and provide mitigation strategies.
Break down the goal into smaller, manageable tasks:
3. Creating Modular Financial Analysis Tools

Recommended
Projects
How to Build AI Agents with n8n?
Learn how to build AI agents with n8n in this beginner-friendly guide by ProjectPro.
How to Build an Artificial Intelligence portfolio that gets you hired?
Learn to build an Artificial Intelligence portfolio that speaks for you by picking impactful projects, presenting results, and showcasing your AI skills to get hired.
How to become a Marketing Analyst?
A comprehensive guide on how to become a marketing analyst focusing on skills, salary, tools, growth. |ProjectPro
Get a free demo
Please Enter Your Email to Get Started
