In this LLM Project, you will learn how to enhance customer support interactions through Large Language Models (LLMs), enabling intelligent, context-aware responses. This Langchain project aims to seamlessly integrate LLM technology with databases, PDF knowledge bases, and audio processing agents to create a comprehensive customer support application.
Get started today
Request for free demo with us.
AI-powered interview prep with recruiter connections
Submit your resume and target job description
AI conducts interview based on your resume
Detailed report with strengths and improvements
Record multiple attempts, all saved
Choose your strongest interview
Shared with 121+ top tech recruiters conditions apply*
Schedule 60-minute live interactive 1-to-1 video sessions with experts.
Unlimited number of sessions with no extra charges. Yes, unlimited!
Give us 72 hours prior notice with a problem statement so we can match you to the right expert.
Schedule recurring sessions, once a week or bi-weekly, or monthly.
If you find a favorite expert, schedule all future sessions with them.
250+ end-to-end project solutions
Each project solves a real business problem from start to finish. These projects cover the domains of Data Science, Machine Learning, Data Engineering, Big Data and Cloud.
15 new projects added every month
New projects every month to help you stay updated in the latest tools and tactics.
500,000 lines of code
Each project comes with verified and tested solutions including code, queries, configuration files, and scripts. Download and reuse them.
600+ hours of videos
Each project solves a real business problem from start to finish. These projects cover the domains of Data Science, Machine Learning, Data Engineering, Big Data and Cloud.
Cloud Lab Workspace
New projects every month to help you stay updated in the latest tools and tactics.
Unlimited 1:1 sessions
Each project comes with verified and tested solutions including code, queries, configuration files, and scripts. Download and reuse them.
Technical Support
Chat with our technical experts to solve any issues you face while building your projects.
7 Days risk-free trial
We offer an unconditional 7-day money-back guarantee. Use the product for 7 days and if you don't like it we will make a 100% full refund. No terms or conditions.
Payment Options
0% interest monthly payment schemes available for all countries.
LangChain is a cutting-edge tool for developing applications with Large Language Models (LLMs). It simplifies the creation of chatbots, virtual agents, and more, offering Python and Javascript libraries. LangChain acts as a central platform, allowing easy integration of LLMs with external data and workflows. Its modular design lets developers compare prompts and models without extensive coding.
Introduced by Harrison Chase in October 2022, LangChain rapidly became one of GitHub's fastest-growing open-source projects by June 2023. Its launch coincided with the debut of OpenAI's ChatGPT, enhancing accessibility to generative AI. LangChain caters to various uses, including chatbots, search engines, question-answering systems, summarization, and automation. It revolutionizes language-driven applications, making them more accessible and efficient for developers and data scientists.
Large Language Models (LLMs) have emerged as a game-changing technology in natural language processing. They can understand, process, and generate human-like text, enabling applications to engage in complex conversations with users. In customer support, LLMs play a crucial role by providing intelligent, context-aware responses, thereby significantly improving the efficiency and effectiveness of customer interactions.
In this project, you will learn how to build a customer support application leveraging Large Language Models (LLMs) to enhance the customer service experience. Customer support is pivotal in any business, serving as a direct channel for users to seek assistance, resolve issues, and gain valuable information. In this project, we harness the power of LLMs to streamline and optimize the customer support process.
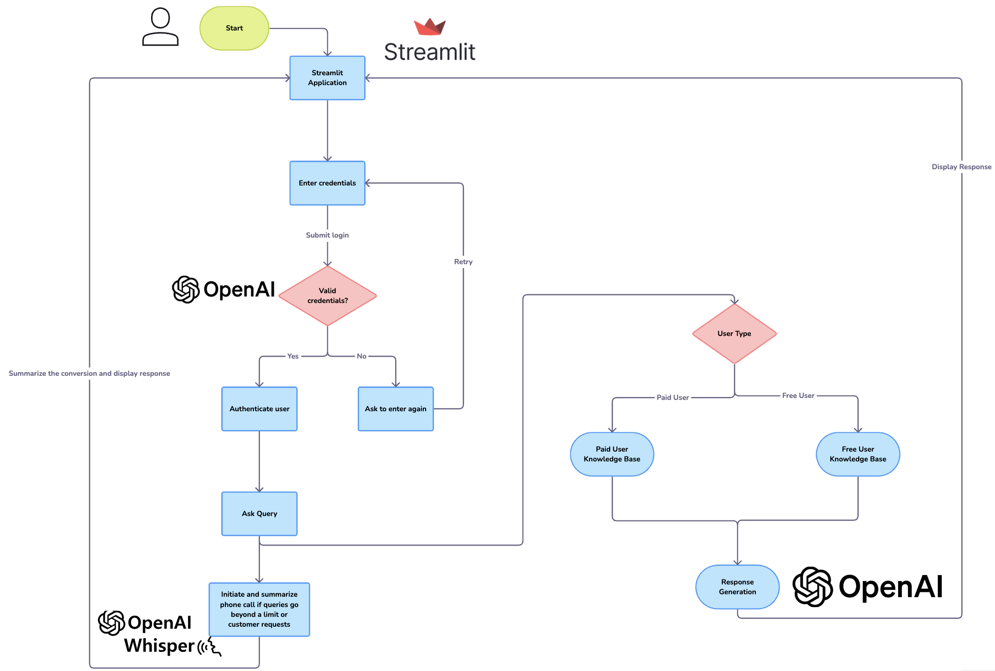
This Langchain project is a multi-agent customer support application powered by LLM. It utilizes a script to greet users, employs a PDF knowledge base to answer queries, and connects to a user database for additional information. If an issue cannot be resolved through chat, it provides a "Submit Ticket" button. The app also includes two additional LLM agents for audio transcription and summarization. It simulates a user's phone call during the chat, where the MP3 of the call is uploaded into the system. The app uses LLM to translate the call into text and summarize the call, adding the information to the ticket. It enhances customer support interactions by providing intelligent, context-aware responses.
The project utilizes diverse datasets, including user interaction logs, PDF knowledge bases, and user information stored in databases for demonstration purposes.
Language: Python 3.10.4
Libraries: sentence transformers, openai, langchain, chromadb, streamlit
Here is a step-by-step breakdown of the LangChain code used in this project's implementation -
Greeting and Authenticating the Customer
The system starts with a greeting message, welcoming the user to the customer support service.
Prompt the user to provide their full authentication email address or phone number.
Implement an LLM-based edge to validate and authenticate the user input.
Upon successful authentication, retrieve user details and subscription information.
LLMs as Graphs
Define utility functions for handling system output, user input, and parsing information.
Create classes for edges and nodes to structure the customer support flow as a graph.
Implement an edge that checks if the input meets specific conditions (e.g., valid email, phone call request).
Parse the validated input to extract relevant information (e.g., email, phone number).
Node Orchestration
Design a node to manage the flow of conversation and orchestrate the edges.
Gather user input and identify which edge(s) should be followed based on conditions.
Implement logic to run to continue with the appropriate edge based on user input.
Edge Implementation
Define various edges with specific conditions and parsing queries.
Use LLMs to perform checks and parse user input to extract relevant information.
Retrieval Augmented on Health Center Data
Create knowledge bases (e.g., premium and free subscription knowledge bases) for context-based retrieval.
Implement a multi-retrieval chain to select the appropriate knowledge base based on the user's subscription type.
Use the chain to retrieve information relevant to user queries.
Call Handling and Summary Generation
Set up a call edge to simulate phone call interactions with the user.
Retrieve user information and subscription details from history to initiate the call.
Use LLMs to handle the call and extract a conversation summary for ticket generation.
Final App Integration
Integrate all components into a comprehensive customer support application.
Establish a user interface for interaction, allowing users to engage with the application.
.png)
Note: Please note that using the OpenAI API may require using allocated free credits or additional purchases (depending on the account status) to implement the project. Kindly take note of the free credit limit provided for your usage.
GPT-DV-Canva has been deprecated by OpenAI. The update code on GPT-3.5-Turbo has been uploaded.
Recommended
Projects
How to Build Real-Time AI Agents with Langchain MCP?
Learn to build AI agents using Langchain MCP’s model context protocol, including code examples, and best practices|ProjectPro
How to Build AWS Bedrock Agents Step by Step?
Learn how to build, deploy, and explore real-world projects using AWS Bedrock Agents ProjectPro.
13 N8n Projects for Beginners to Learn No-Code Automation
Build real-world AI agents and automation workflows visually using these n8n workflow templates by ProjectPro.
Get a free demo
Please Enter Your Email to Get Started
